
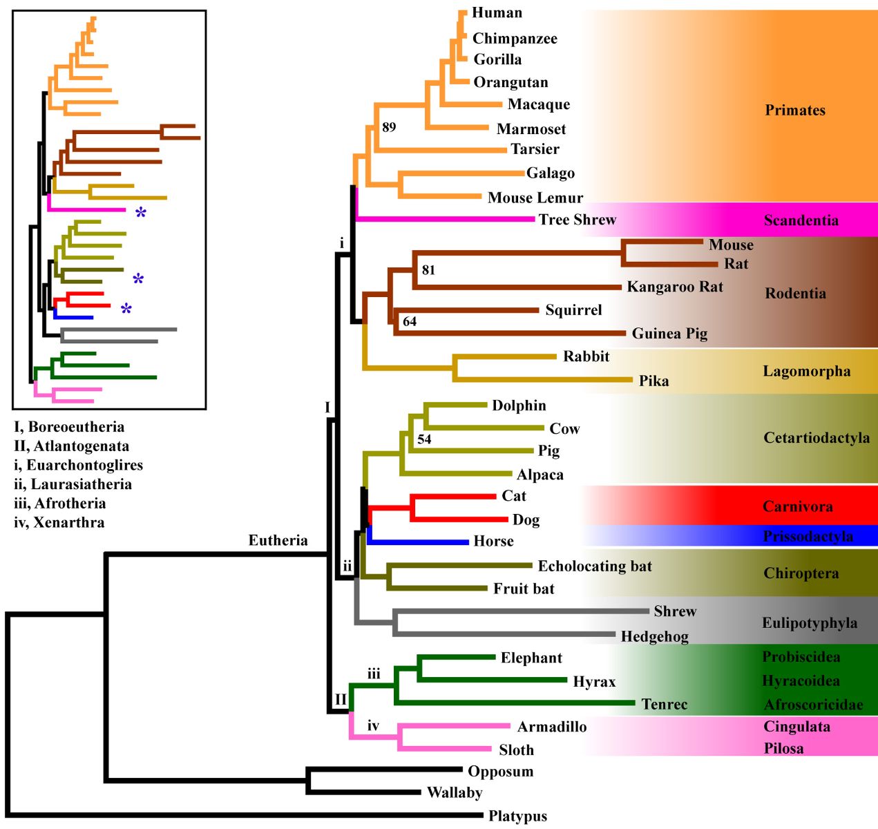
应用全基因组数据与溯祖分析方法重构的哺乳动物系统发育关系图
8月28日,《美国科学院院报》(PNAS)发表以必赢官网古生物研究所伍少远教授为通讯作者的系统发育基因组学研究论文,题为“Resolving conflict in eutherian mammal phylogeny using phylogenomics and the multispecies coalescent model”。在此项研究中,伍教授及其研究团队运用大规模基因组数据,首次证实目前在系统发育以及比较基因组研究领域中广泛应用的串联分析模型(concatenation model)具有误导性内在缺陷,并提出了解决方案。这项研究也发现,2011年10月在美国《科学》(Science)杂志发表的一篇关于哺乳动物系统演化的重要研究论文(Science 2011, Vol: 334, pp: 521-524),存在着基因样本取样不足与串联分析方法误导的问题,并导致其部分主要结论错误。运用团队成员开发的多物种溯祖模型(multispecies coalescent model),该研究为解决哺乳动物的系统发育关系提供了一个可靠的物种树,并为今后运用全基因组数据进行系统发育以及比较基因组研究提供了新的技术途径。这项研究是必赢官网在现代生命科学前沿交叉研究领域取得的首个重要成果。
随着新一代高通量DNA测序技术的快速发展,大规模基因组数据在生命科学以及医学研究中变得日益广泛和重要,为解决一些长期难以攻克的难题提供了新的手段,例如癌症。由于全基因组数据的高度复杂性,分析和处理这些数据充满了困难和挑战,这就要求我们重新审视传统分析方法和模型对此类数据的适用性,并发展和验证相应的新型分析方法。迄今为止,系统发育生物学研究主要采用串联分析方法,即把不同来源的基因位点序列串联起来,组成一个超级矩阵来构建基因树,并认为该基因树与物种树具有一致的拓扑结构。但近年来有实验数据表明,基因树的拓扑结构往往具有高度的异质性,并能导致与物种树的冲突。长久以来,对这种误导性缺陷的认识仅限于计算机模拟分析中,在实证数据研究中始终未能得到有效证明。
为解决这一重要科学难题,伍少远教授及其研究团队以具有代表性的哺乳动物为切入点,比较分析了37个物种基因组数据中的447个细胞核基因。通过基因位点次级取样和分类群抽样分析,证实了串联模型具有内在缺陷。研究小组成员开发的针对性溯祖分析方法,通过对基因树异质性的有效容纳,克服了这一重大缺陷。物种树的正确构建对阐明物种的系统发育关系、分析基因编码及功能的演化规律、建立不同遗传性状以及遗传性状与表型性状之间的相互关系具有重要意义。
参加本项研究的还有清华大学医学院的宋森教授、美国佐治亚大学的刘亮教授以及哈佛大学的Scott Edwards 教授。本论文发表后,中国教育部科技发展中心、中国教育网以及中国生物技术信息网等网站都迅速对该成果进行了报道。
文章链接:http://www.pnas.org/content/early/2012/08/27/1211733109.abstract
相关介绍:《美国科学院院报》(PNAS)是美国科学院的院刊,为全世界被引用次数最多的综合学科文献之一,在SCI综合科学类排名第三位。自1914年创刊至今,PNAS提供具有高水平的前沿研究报告、学术评论、学科回顾及前瞻、学术论文以及美国国家科学学会学术动态的报道和出版。PNAS发表的研究论文涵盖生物、物理和化学等领域。