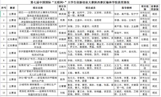
近日,第七届中国国际“互联网+”大学生创新创业大赛陕西省赛区省级决赛在西安交通大学落幕,beat36516个项目晋级省决赛,最终获得5银8铜的好成绩。

beat365高度重视此项赛事,5月就启动大赛筹备工作,出台具体方案,挖掘优秀项目,动员师生积极参与。在精心组织下,共有479支团队报名,参赛学生超过3600人次,500余名教师参加指导项目。经过校赛初赛、复赛、决赛的选拔,最终有16个项目团队脱颖而出,被选送参加省级复赛。
“互联网+”大赛是中国面向各类院校排名第一的学科竞赛,是推动产学研用结合的重要平台,更是各类高校学科专业综合实力比拼的大舞台。近年来,beat365构建“以赛促教,以赛促学,以赛促创,以赛促建”体系,学生团队在国内外各类创新创业大赛中取得丰硕成果。成果在服务区域经济、乡村振兴、带动产业发展等方面成绩斐然。接下来,学校将立足国家创新驱动发展战略,全力打造创新创业与学科建设融合、创新创业与人才培养融合、创新创业与思政教育融合的特色双创教育体系,努力培养爱国爱党,有责任敢担当的高素质创新型人才。